亚洲色情网
亚洲色情网
亚洲色情网概况
亚洲色情网简介
现任领导
组织机构
院徽院训
走进矿业
师资队伍
杰出人才
导师风采
专业师资
教师荣誉
学科建设
学科简介
学位授权点
学科平台
本科生培养
专业设置
培养方案
课程建设
实验教学
实践教学
教务服务
研究生培养
培养方案
招生简章
学位管理
课程建设
教务服务
科学研究
科研概况
创新团队
科研平台
实验室管理
实验室建设
科技成果
党群工作
机构设置
工作制度
党建工作
学院工会
校友之窗
校友风采
校友活动
校友联系人
本科生培养
专业设置
培养方案
课程建设
实验教学
实践教学
教务服务
实验教学
当前位置:
亚洲色情网
>
本科生培养
>
实验教学
> 正文
矿物加工工程专业实验教学安排
发布日期:2024-12-10 作者: 来源: 点击:
1.分析化学(8学时)第四学期
2. 矿物岩石学基础(
12
学时)第四学期
3.矿物加工学
1
(
8
学时)第四学期
4.工程流体力学(
8
学时)第四学期
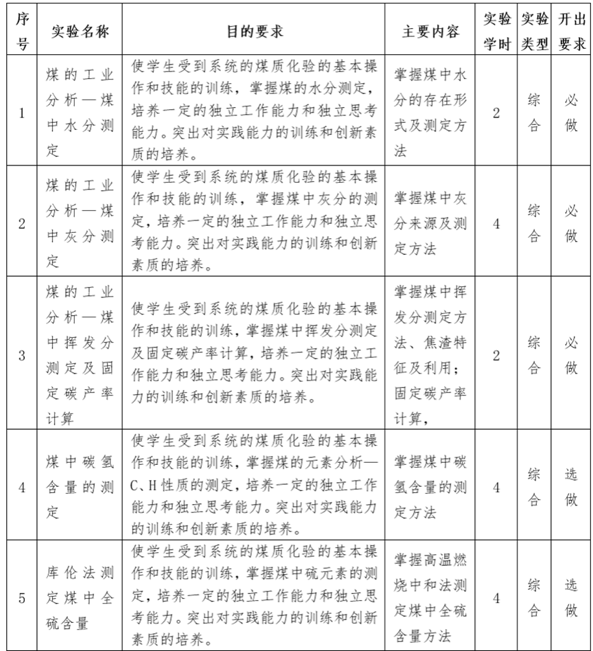
5. 煤化学与煤质分析技术(
12
学时)第五学期
6.矿物加工学
2
(
8
学时)第五学期
7. 矿物加工与利用工艺学(
8
学时)第五学期
8.矿物分析测试技术(
8
学时)第五学期
9. 矿物加工
CAD
(
24
学时)第六学期
10. 矿物加工专题实验(
28
学时)第六学期